乳癌年輕化 早篩檢早健康
分享到
Google+
Facebook
LINE
根據衛福部統計,乳癌為我國婦女好發癌症第一名,發生人數也逐年攀升,2012年罹患乳癌人數達10,525人,相當於每天有28人被診斷出乳癌,可說是女性健康的頭號大敵!影響乳癌的因素眾多,聯安診所乳房外科主任林博松醫師呼籲,女性朋友應提高警覺,及早開始預防,從小就應養成自我檢查與定期篩檢的習慣,以達到早期發現早期治療的效果。
罹癌年齡下降 自我檢查+自我比較 趁早開始
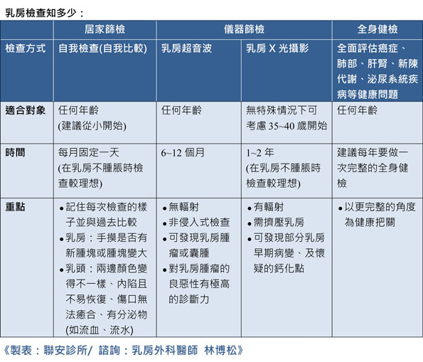
民眾普遍認為乳房檢查從三十歲開始即可,但乳癌年輕化的趨勢日漸顯著,林博松醫師表示現在二十多歲得乳癌的案例在臨床上愈來愈常見,也有十歲左右發現約10公分以上良性腫瘤的案例,顯示女性開始乳房檢查的時間應更早開始,任何年齡只要有疑慮或有意願都可以做乳房檢查。
乳癌初期症狀大部份是無痛性腫塊,但林博松醫師提醒只要有不明或新的腫塊,不論會不會痛都應立即找專業醫師檢查,父母在孩子未發育前就可幫忙留意,發育後讓孩子學習自己做乳房檢查及「自我比較」,只要發現乳房或乳頭和平常相比有異常,如乳房出現新腫塊或腫塊變大;乳頭兩邊顏色變得不一樣、流血、流水、破皮、不明原因內陷等,就應儘速就醫檢查,平時也要養成規律運動及均衡飲食的習慣,少吃高脂肪的食物,有助於降低罹癌風險。
超音波+X光檢查 讓乳房健康更加完整
根據國民健康署統計,早期乳癌5年存活率超過9成,第一期乳癌更高達95%!可見乳癌早期篩檢有其絕大的意義。林博松醫師建議民眾每月應做乳房的自我檢查與平常比較,再定期搭配乳房超音波、乳房X光攝影的儀器檢查,協助發現自我檢查摸不到的異常。
乳房超音波檢查沒有年齡限制與輻射問題,乳房X光攝影建議無特殊情況下可考慮從35~40歲開始,林博松醫師特別提醒,這兩種檢查能發現的徵兆不同,不能單憑一個檢查的結果判定有無乳癌,須互相配合才能相輔相成,讓檢查更加完整。此外,林博松醫師建議民眾全身健康檢查也是每年必要的項目,除了乳房檢查外,女性朋友也要多留意如婦科、甲狀腺、骨質密度等檢查,以更完整的角度為健康把關。
文章來源:本文經原作授權轉載,作者為「聯安預防醫學機構」。更多資料請參考【聯安預防醫學機構】。
推薦書籍
相關文章
隨機文章
根據衛福部統計,乳癌為我國婦女好發癌症第一名,發生人數也逐年攀升,2012年罹患乳癌人數達10,525人,相當於每天有28人被診斷出乳癌,可說是女性健康的頭號大敵!影響乳癌的因素眾多,聯安診所乳房外科主任林博松醫師呼籲,女性朋友應提高警覺,及早開始預防,從小就應養成自我檢查與定期篩檢的習慣,以達到早期發現早期治療的效果。
罹癌年齡下降 自我檢查+自我比較 趁早開始
民眾普遍認為乳房檢查從三十歲開始即可,但乳癌年輕化的趨勢日漸顯著,林博松醫師表示現在二十多歲得乳癌的案例在臨床上愈來愈常見,也有十歲左右發現約10公分以上良性腫瘤的案例,顯示女性開始乳房檢查的時間應更早開始,任何年齡只要有疑慮或有意願都可以做乳房檢查。
乳癌初期症狀大部份是無痛性腫塊,但林博松醫師提醒只要有不明或新的腫塊,不論會不會痛都應立即找專業醫師檢查,父母在孩子未發育前就可幫忙留意,發育後讓孩子學習自己做乳房檢查及「自我比較」,只要發現乳房或乳頭和平常相比有異常,如乳房出現新腫塊或腫塊變大;乳頭兩邊顏色變得不一樣、流血、流水、破皮、不明原因內陷等,就應儘速就醫檢查,平時也要養成規律運動及均衡飲食的習慣,少吃高脂肪的食物,有助於降低罹癌風險。
超音波+X光檢查 讓乳房健康更加完整
根據國民健康署統計,早期乳癌5年存活率超過9成,第一期乳癌更高達95%!可見乳癌早期篩檢有其絕大的意義。林博松醫師建議民眾每月應做乳房的自我檢查與平常比較,再定期搭配乳房超音波、乳房X光攝影的儀器檢查,協助發現自我檢查摸不到的異常。
乳房超音波檢查沒有年齡限制與輻射問題,乳房X光攝影建議無特殊情況下可考慮從35~40歲開始,林博松醫師特別提醒,這兩種檢查能發現的徵兆不同,不能單憑一個檢查的結果判定有無乳癌,須互相配合才能相輔相成,讓檢查更加完整。此外,林博松醫師建議民眾全身健康檢查也是每年必要的項目,除了乳房檢查外,女性朋友也要多留意如婦科、甲狀腺、骨質密度等檢查,以更完整的角度為健康把關。
文章來源:本文經原作授權轉載,作者為「聯安預防醫學機構」。更多資料請參考【聯安預防醫學機構】。
推薦書籍
![]() 秘密21:了凡四訊心想事成 |
![]() 保險大夫:保單診斷學 |
![]() 理財顧問的提問力:問出財務需求的第一本書 |
相關文章
隨機文章



超實用!營養師的防癌筆記
頻尿、下腹腫脹 可能為卵巢癌徵兆
當心!錯誤烹調煮掉防癌力
多食花椰菜,可降低乳癌、肺癌發生機率
食物搭配小竅門 避免癌症大學問
你想創業開咖啡店? 想清楚再開
你!這一生的醫療費用該準備多少?
淺談 境外保單系列 — 重(危)疾險
八仙塵燃,保險資源彙整
2022開工了



